Упр.644 ГДЗ Алимов 10-11 класс (Алгебра)
Решение #1
Решение #2

Рассмотрим вариант решения задания из учебника Алимов, Колягин, Ткачёва 10 класс, Просвещение:
644 1) 4|cosx|+3=4sin2x;
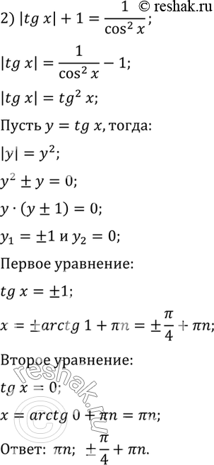
2) |tgx| +1=1/cos^2x.
*размещая тексты в комментариях ниже, вы автоматически соглашаетесь с пользовательским соглашением