Упр.636 ГДЗ Алимов 10-11 класс (Алгебра)
Решение #1
Решение #2

Рассмотрим вариант решения задания из учебника Алимов, Колягин, Ткачёва 10 класс, Просвещение:
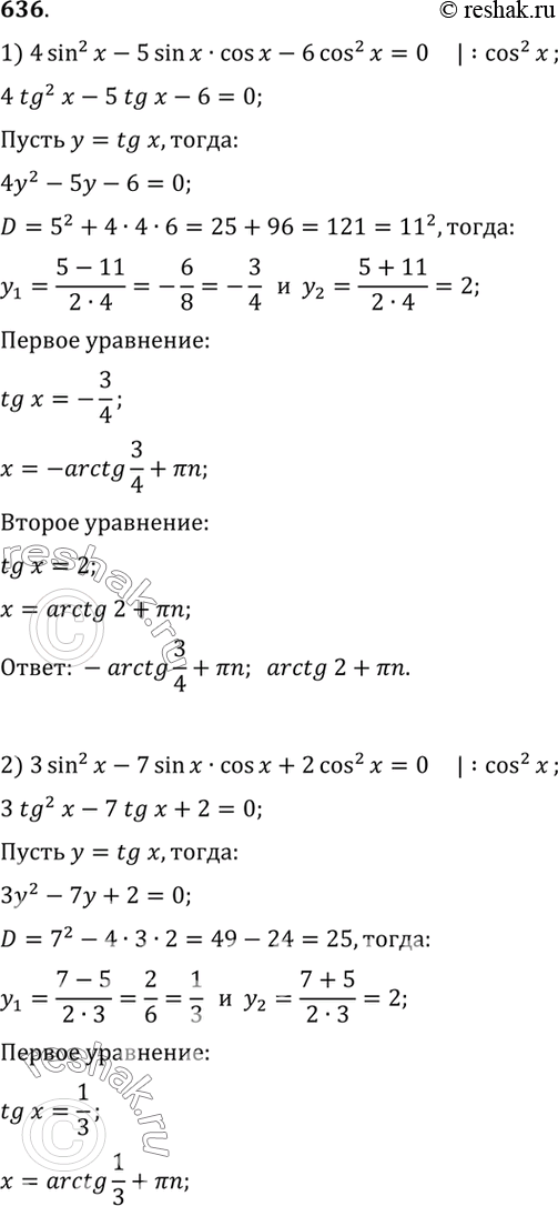
636 1) 4 sin2 x - 5 sin x cos x - 6 cos2 x = 0;
2) 3 sin2 x - 7 sin x cos x + 2 cos2 x = 0;
3) 1 - 4 sin x cos x + 4 cos2 x = 0;
4)1+ sin2x = 2 sin x cos x.
*размещая тексты в комментариях ниже, вы автоматически соглашаетесь с пользовательским соглашением