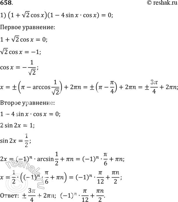
Упр.658 ГДЗ Алимов 10-11 класс (Алгебра)
Решение #1
Решение #2

Рассмотрим вариант решения задания из учебника Алимов, Колягин, Ткачёва 10 класс, Просвещение:
658 1) (1+ корень 2 cosx)(1-4sinxcosx)=0;
2) (1- корень 2 cosx)(1+2sin2xcos2x)=0.
*размещая тексты в комментариях ниже, вы автоматически соглашаетесь с пользовательским соглашением