Упр.618 ГДЗ Алимов 10-11 класс (Алгебра)
Решение #1
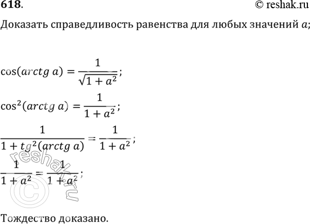
Решение #2

Рассмотрим вариант решения задания из учебника Алимов, Колягин, Ткачёва 10 класс, Просвещение:
618 Доказать, что при любом действительном значении а справедливо равенство cos (arctg а) = 1/ корень (1+a2).
*размещая тексты в комментариях ниже, вы автоматически соглашаетесь с пользовательским соглашением