Упр.616 ГДЗ Алимов 10-11 класс (Алгебра)
Решение #1
Решение #2

Рассмотрим вариант решения задания из учебника Алимов, Колягин, Ткачёва 10 класс, Просвещение:
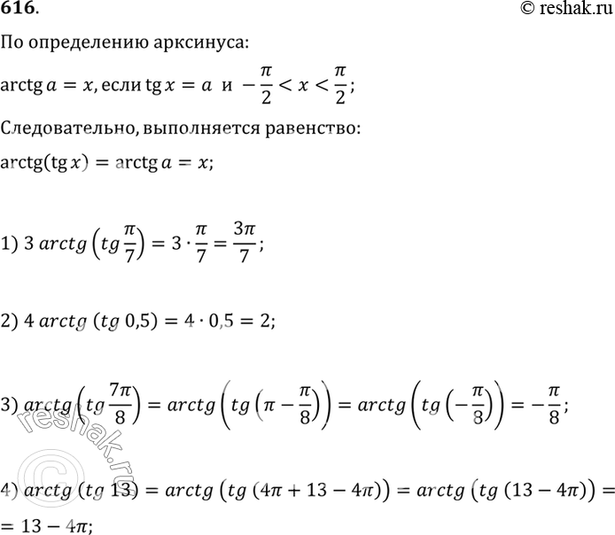
616. Доказать, что arctg(tga)=a при -пи/2 < a < пи/2. Вычислить:
1) 3arctg(tg пи/7);
2) 4arctg(tg 0,5);
3) arctg(tg 7пи/8);
4) arctg(tg 13).
*размещая тексты в комментариях ниже, вы автоматически соглашаетесь с пользовательским соглашением