Упр.41.70 ГДЗ Мордковича 10 класс профильный уровень (Алгебра)
Решение #1
Решение #2(записки учителя)
Решение #3(записки школьника)

Рассмотрим вариант решения задания из учебника Мордкович, Семенов 10 класс, Мнемозина:
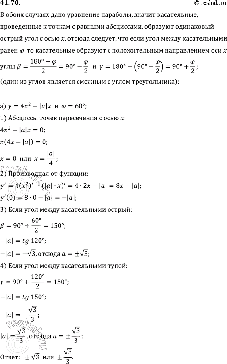
a) При каких значениях параметра а касательные к графику функции у = 4х2 - |а|х, проведенные в точках его пересечения с осью ху образуют между собой угол 60°?
б) При каких значениях параметра а касательные к графику функции у = х2 + |а|х, проведенные в точках его пересечения с осью х, образуют между собой угол 45°?
*размещая тексты в комментариях ниже, вы автоматически соглашаетесь с пользовательским соглашением