Упр.79 ГДЗ Алимов 10-11 класс (Алгебра)
Решение #1
Решение #2

Рассмотрим вариант решения задания из учебника Алимов, Колягин, Ткачёва 10 класс, Просвещение:
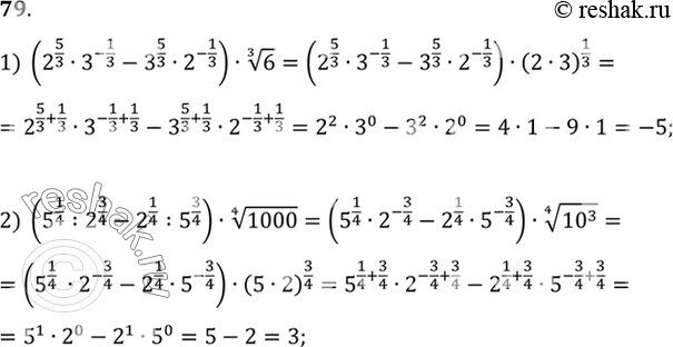
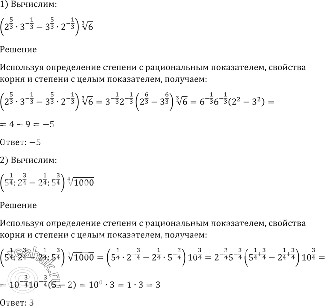
79. Вычислить:
1)(2^5/3 * 3^-1/3 - 3^5/3 *2^-1/3) корень 3 степени 6;
2) (5^1/4 ^2^3/4 - 2^1/4 ^ 5^3/4) корень 4 степени 1000.
*размещая тексты в комментариях ниже, вы автоматически соглашаетесь с пользовательским соглашением