Упр.736 ГДЗ Алимов 10-11 класс (Алгебра)
Решение #1
Решение #2

Рассмотрим вариант решения задания из учебника Алимов, Колягин, Ткачёва 11 класс, Просвещение:
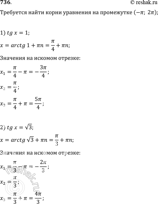
736. Найти все корни уравнения, принадлежащие промежутку (-пи; 2пи):
1) tgx = 1;
2) tg х = корень 3;
3) tg x = — корень 3;
4) tgx = -1.
*размещая тексты в комментариях ниже, вы автоматически соглашаетесь с пользовательским соглашением