Упр.730 ГДЗ Алимов 10-11 класс (Алгебра)
Решение #1
Решение #2

Рассмотрим вариант решения задания из учебника Алимов, Колягин, Ткачёва 11 класс, Просвещение:
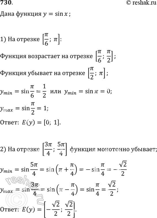
730 Найти множество значений функции у = sin х, если х принадлежит промежутку:
1) [пи/6;пи];
2) [3пи/4;5пи/4].
*размещая тексты в комментариях ниже, вы автоматически соглашаетесь с пользовательским соглашением