Упр.683 ГДЗ Алимов 10-11 класс (Алгебра)
Решение #1
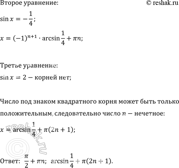
Решение #2

Рассмотрим вариант решения задания из учебника Алимов, Колягин, Ткачёва 10 класс, Просвещение:
683 корень (-4cosxcos2x) = корень (7sin2x).
*размещая тексты в комментариях ниже, вы автоматически соглашаетесь с пользовательским соглашением