Упр.681 ГДЗ Алимов 10-11 класс (Алгебра)
Решение #1
Решение #2

Рассмотрим вариант решения задания из учебника Алимов, Колягин, Ткачёва 10 класс, Просвещение:
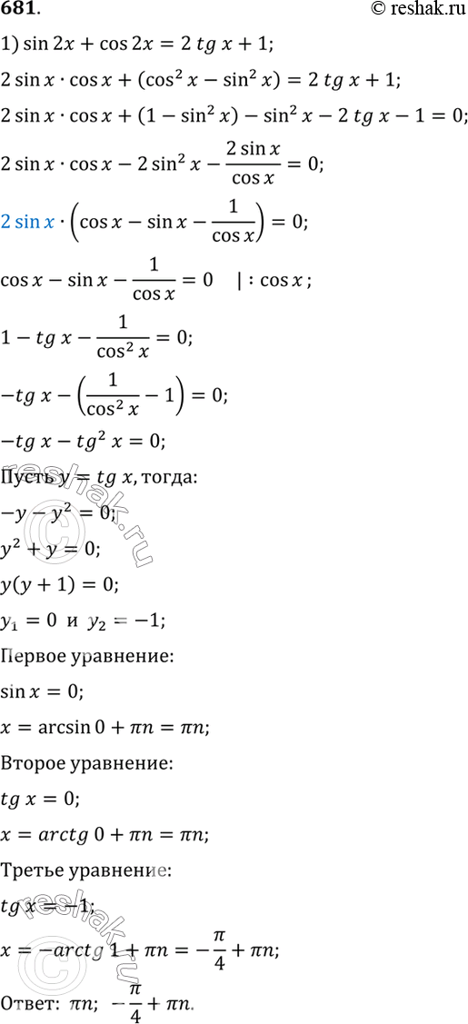
681 1) sin 2x + cos 2x = 2 tg x + 1;
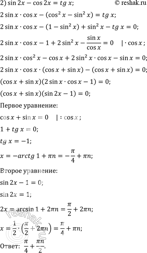
2) sin 2x - cos 2x = tg x.
*размещая тексты в комментариях ниже, вы автоматически соглашаетесь с пользовательским соглашением