Упр.143 ГДЗ Алимов 10-11 класс (Алгебра)
Решение #1
Решение #2

Рассмотрим вариант решения задания из учебника Алимов, Колягин, Ткачёва 10 класс, Просвещение:
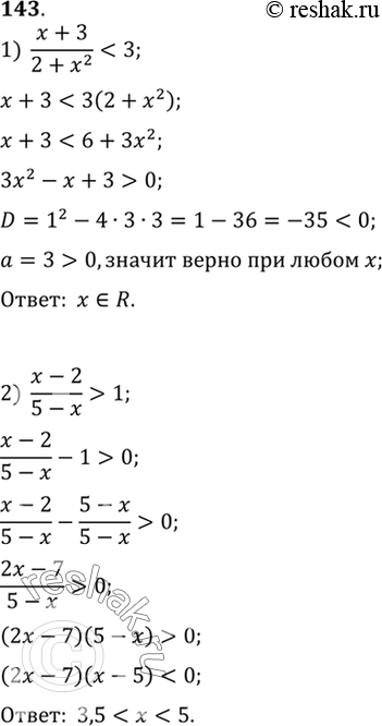
143. Решить неравенство:
1) (x+3)/(2+x2) < 3;
2) (x-2)/(5-x) >1.
*размещая тексты в комментариях ниже, вы автоматически соглашаетесь с пользовательским соглашением