Упр.1250 ГДЗ Алимов 10-11 класс (Алгебра)
Решение #1
Решение #2

Рассмотрим вариант решения задания из учебника Алимов, Колягин, Ткачёва 11 класс, Просвещение:
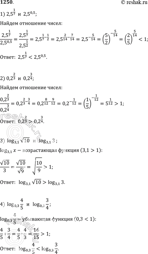
1250 Сравнить числа:
1) 2,5^1/7 и 2,5^0,5;
2) 0,2^2/3 и 0,2^3/4;
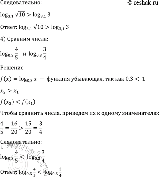
3) log 3,1(корень 10) и log 3,1(3);
4) log 0,3(4/5) и log 0,3 (3/4).
*размещая тексты в комментариях ниже, вы автоматически соглашаетесь с пользовательским соглашением