Упр.8.30 ГДЗ Мордковича 10 класс профильный уровень (Алгебра)
Решение #1
Решение #2(записки учителя)
Решение #3(записки школьника)
Решение #4

Рассмотрим вариант решения задания из учебника Мордкович, Семенов 10 класс, Мнемозина:
Найдите наименьшее значение функции:
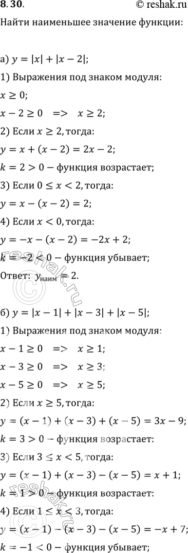
а) у = |x| + |х - 2|;
б) у = |x - 1| + |x - 3| + |х - 5|;
в) у = |x| + |х - 2| + |х - 4|;
г) у = |x| + |x - 1| +)... + |х - п|, n € N.
*размещая тексты в комментариях ниже, вы автоматически соглашаетесь с пользовательским соглашением