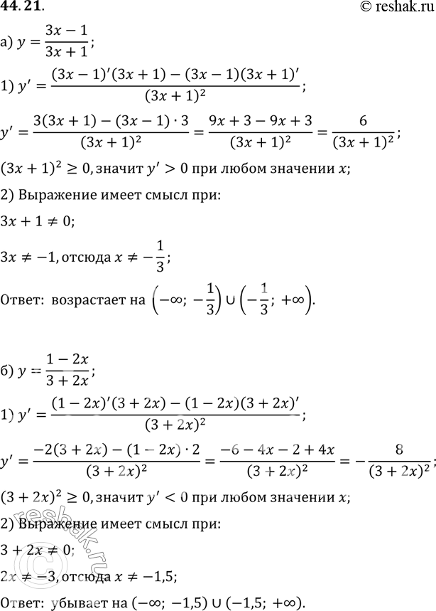
Упр.44.21 ГДЗ Мордковича 10 класс профильный уровень (Алгебра)
Решение #1
Решение #2(записки учителя)
Решение #3(записки школьника)
Решение #4

Рассмотрим вариант решения задания из учебника Мордкович, Семенов 10 класс, Мнемозина:
Определите промежутки монотонности функции:
a) у = (3x - 1)/(3x + 1)
б) y = (1 - 2x)/(3 + 2x)
*размещая тексты в комментариях ниже, вы автоматически соглашаетесь с пользовательским соглашением