Упр.35.3 ГДЗ Мордковича 10 класс профильный уровень (Алгебра)
Решение #1
Решение #2(записки учителя)
Решение #3(записки школьника)

Рассмотрим вариант решения задания из учебника Мордкович, Семенов 10 класс, Мнемозина:
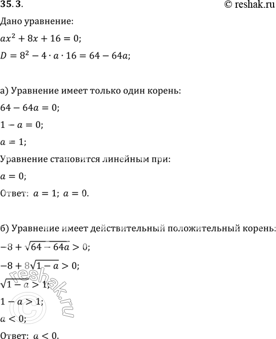
Найдите все действительные значения параметра а, при которых уравнение ах2 + 8х + 16 = 0:
a) имеет только один корень;
б) имеет действительный положительный корень;
в) имеет два действительных корня разных знаков;
г) имеет два действительных корня, сумма квадратов которых равна 1.
*размещая тексты в комментариях ниже, вы автоматически соглашаетесь с пользовательским соглашением