Упр.30.19 ГДЗ Мордковича 10 класс профильный уровень (Алгебра)
Решение #1
Решение #2(записки учителя)
Решение #3(записки школьника)

Рассмотрим вариант решения задания из учебника Мордкович, Семенов 10 класс, Мнемозина:
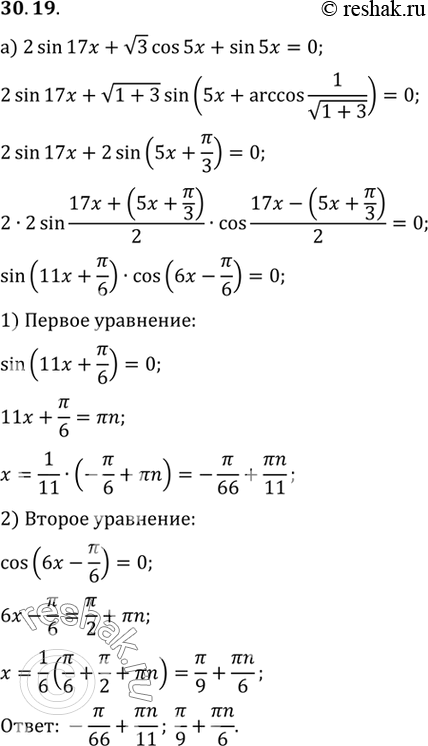
a) 2 sin 17x + корень3 cos 5х + sin 5х = 0;
б) 5 sin х - 12 cos x + 13 sin 3x = 0.
*размещая тексты в комментариях ниже, вы автоматически соглашаетесь с пользовательским соглашением