Упр.27.45 ГДЗ Мордковича 10 класс профильный уровень (Алгебра)
Решение #1
Решение #2(записки учителя)
Решение #3(записки школьника)

Рассмотрим вариант решения задания из учебника Мордкович, Семенов 10 класс, Мнемозина:
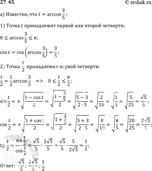
a) Зная, что t = arccos 3/5, вычислите sin t/2, cos t/2, tg t/2;
б) зная, что t = arctg (-3/4), вычислите sin t/2, cos t/2, tg t/2;
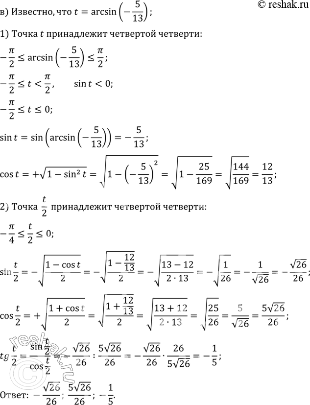
в) зная, что t = arcsin (-5/13), вычислите sin t/2, cos t/2, tg t/2;
г) зная, что t = arcctg 12-5, вычислите sin t/2, cos t/2, tg t/2.
*размещая тексты в комментариях ниже, вы автоматически соглашаетесь с пользовательским соглашением