Упр.13.36 ГДЗ Мордковича 10 класс профильный уровень (Алгебра)
Решение #1
Решение #2(записки учителя)
Решение #3(записки школьника)

Рассмотрим вариант решения задания из учебника Мордкович, Семенов 10 класс, Мнемозина:
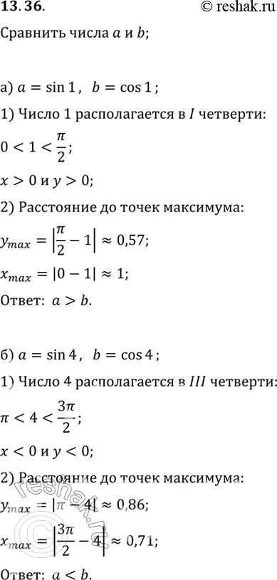
Сравните числа а и b:
а) а = sin 1, b = cos 1;
б) а = sin 4, b = cos 4;
в) а = sin 2, b = cos 2;
г) а = sin 7, b = cos 7.
*размещая тексты в комментариях ниже, вы автоматически соглашаетесь с пользовательским соглашением