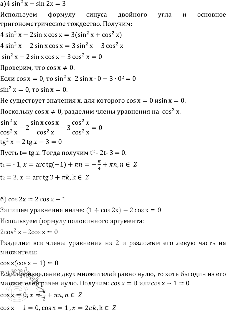
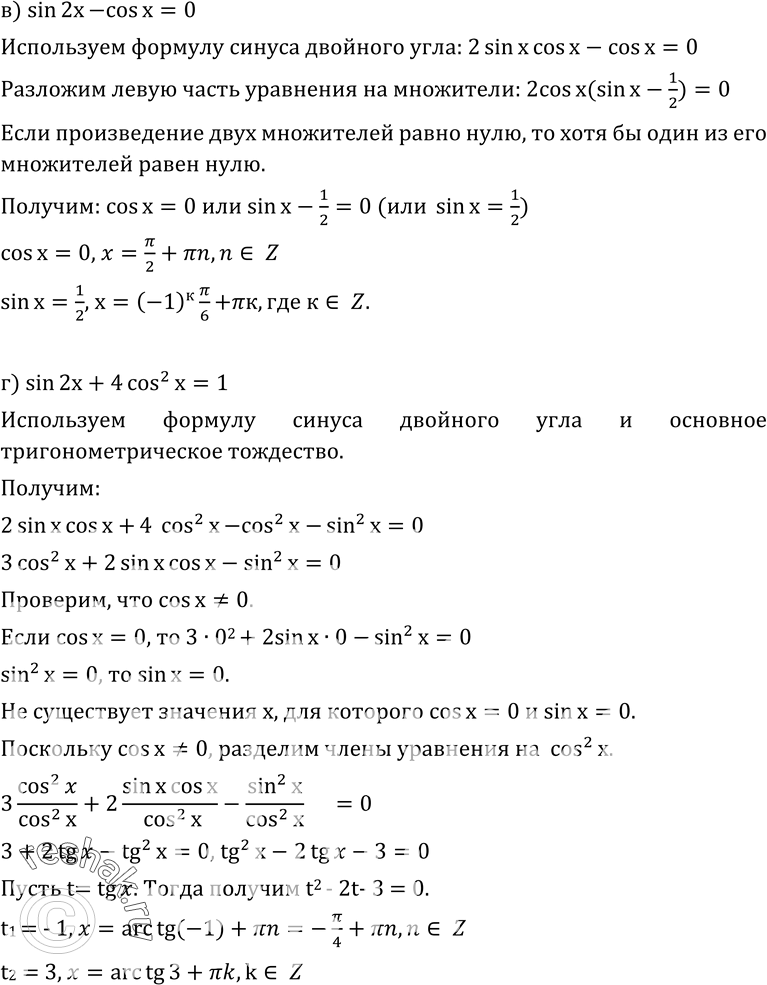
Упр.170 ГДЗ Колмогоров 10-11 класс (Алгебра)
Решение #1

Совет дня!
Поиск по сайту решак.ру может помочь найти другой похожий топик из других учебных изданий. Таким образом, можете скомпоновать их разные части и получить уникальный ответ на задание.*размещая тексты в комментариях ниже, вы автоматически соглашаетесь с пользовательским соглашением