Упр.1588 ГДЗ Алимов 10-11 класс (Алгебра)
Решение #1
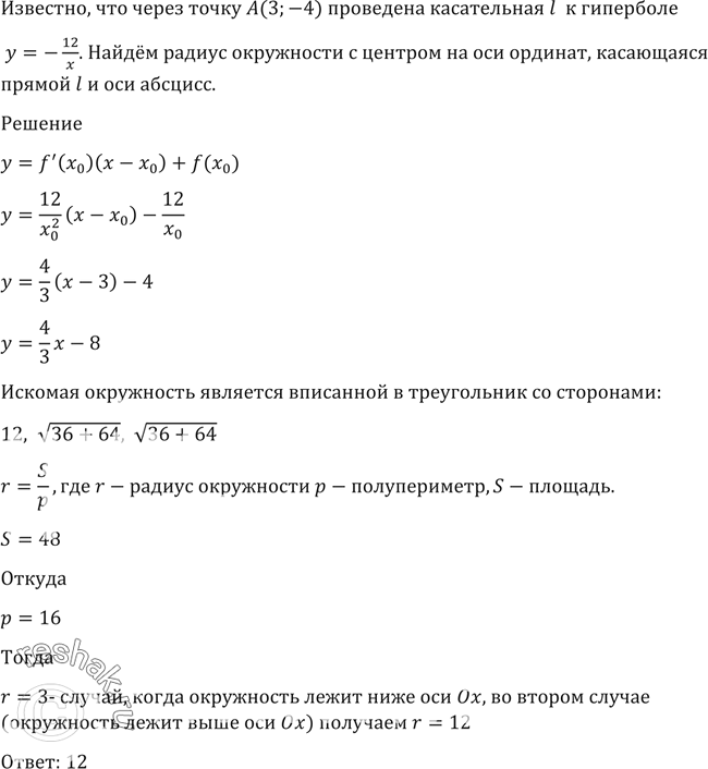
Решение #2

Рассмотрим вариант решения задания из учебника Алимов, Колягин, Ткачёва 11 класс, Просвещение:
1588 Через точку А (3; -4) проведена касательная l к гиперболе у =-12/x. Найти радиус окружности с центром на оси ординат, касающейся прямой l и оси абсцисс.
*размещая тексты в комментариях ниже, вы автоматически соглашаетесь с пользовательским соглашением