Упр.135 ГДЗ Алимов 10-11 класс (Алгебра)
Решение #1
Решение #2

Рассмотрим вариант решения задания из учебника Алимов, Колягин, Ткачёва 10 класс, Просвещение:
135. Являются ли взаимно обратными функции:
1) y= -x3 и y= - корень 3 степени x;
2) y= -x5 и y= корень 5 степени x;
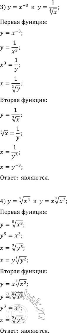
3) y= x^-3 и y= 1/ корень 3 степени x;
4) y= корень 5 степени x3 и y= x корень 3 степени x2.
*размещая тексты в комментариях ниже, вы автоматически соглашаетесь с пользовательским соглашением