Упр.1045 ГДЗ Алимов 10-11 класс (Алгебра)
Решение #1
Решение #2

Рассмотрим вариант решения задания из учебника Алимов, Колягин, Ткачёва 11 класс, Просвещение:
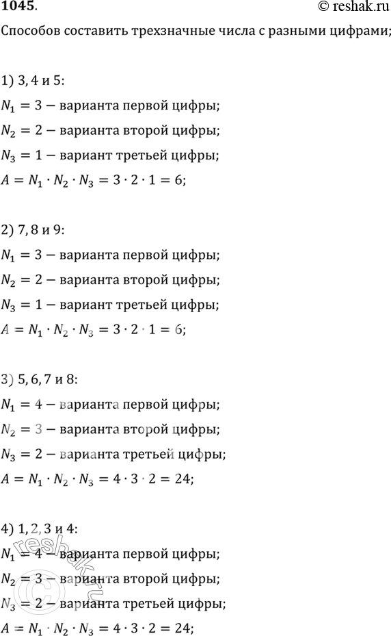
1045 Сколько различных трёхзначных чисел, не имеющих одинаковых цифр, можно записать с помощью цифр:
1) 3, 4 и 5;
2) 7, 8 и 9;
3) 5, 6, 7 и 8;
4) 1, 2, 3 и 4?
*размещая тексты в комментариях ниже, вы автоматически соглашаетесь с пользовательским соглашением