Упр.1024 ГДЗ Алимов 10-11 класс (Алгебра)
Решение #1
Решение #2

Рассмотрим вариант решения задания из учебника Алимов, Колягин, Ткачёва 11 класс, Просвещение:
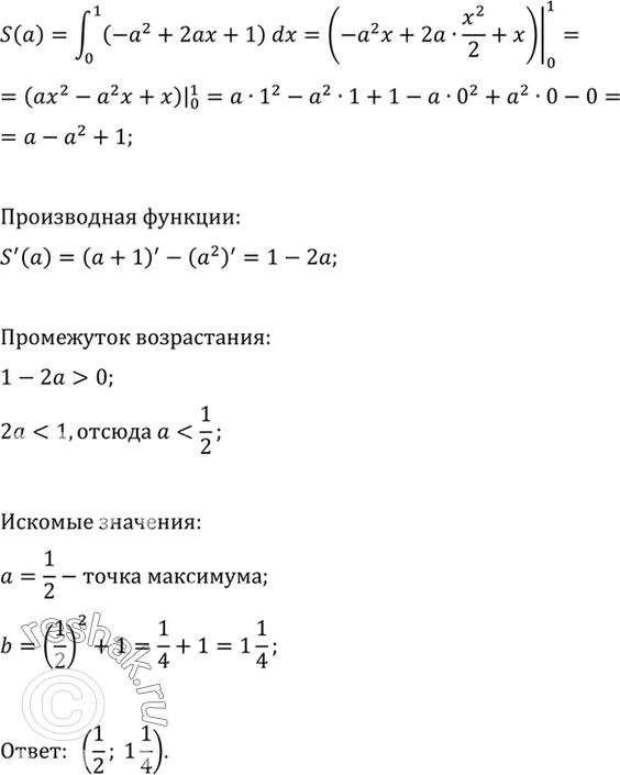
1024 Фигура ограничена линиями у = х2 + 1, у - 0, х = 0, х = 1. Найти точку (х0; у0) графика функции у = х2 + 1, через которую надо провести касательную к этому графику так, чтобы она отсекала от фигуры трапецию наибольшей площади.
*размещая тексты в комментариях ниже, вы автоматически соглашаетесь с пользовательским соглашением