№779 ГДЗ Атанасян 7-9 класс по геометрии (Геометрия)

Решение #1

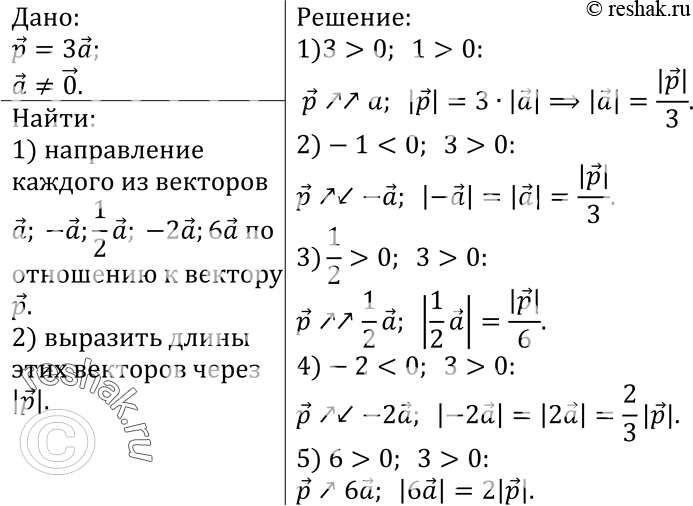
Изображение Дан вектор р=3а, где а не равен 0. Как направлен каждый из векторов а, -а, 1/2а, -2а, 6а по отношению к вектору p? Выразите длины этих векторов через...

Рассмотрим вариант решения задания из учебника Атанасян, Бутузов 9 класс, Просвещение:
Дан вектор р=3а, где а не равен 0. Как направлен каждый из векторов а, -а, 1/2а, -2а, 6а по отношению к вектору p? Выразите длины этих векторов через |р|.
*Цитирирование задания со ссылкой на учебник производится исключительно в учебных целях для лучшего понимания разбора решения задания.
*размещая тексты в комментариях ниже, вы автоматически соглашаетесь с пользовательским соглашением