Проверьте себя Пункт 36 ГДЗ Виленкин Жохов 6 класс Часть 2, Просвещение (Математика)

Решение #1

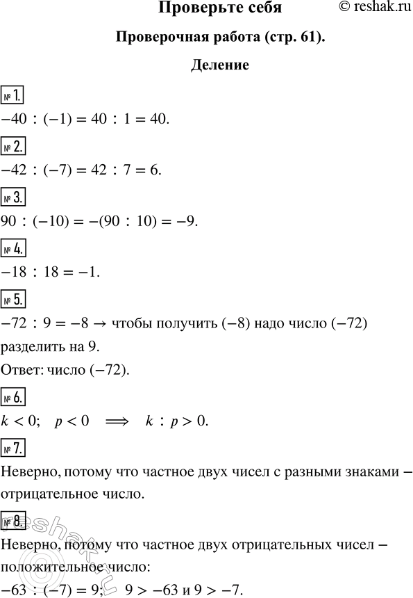
Изображение Проверочная работа ДелениеНайдите частное:1. Минус сорока и минус единицы.2. Минус сорока двух и минус семи.3. Девяноста и минус десяти.4. Минус восемнадцати...

Рассмотрим вариант решения задания из учебника Виленкин, Жохов, Чесноков 6 класс, Просвещение:
Проверочная работа
Деление
Найдите частное:
1. Минус сорока и минус единицы.
2. Минус сорока двух и минус семи.
3. Девяноста и минус десяти.
4. Минус восемнадцати и восемнадцати.
5. Какое число надо разделить на девять, чтобы получить минус восемь?
6. Числа «ка» и «пэ» отрицательные. Сравните с нулём частное этих чисел.
Верно ли высказывание (ответьте да или нет)?
7. Частное двух чисел с разными знаками — положительное число.
8. Частное двух целых чисел не может быть больше каждого из этих чисел.
*Цитирирование задания со ссылкой на учебник производится исключительно в учебных целях для лучшего понимания разбора решения задания.
*размещая тексты в комментариях ниже, вы автоматически соглашаетесь с пользовательским соглашением