Упр.920 ГДЗ Макарычев Миндюк 9 класс (Углубленный) (Алгебра)
Решение #1

Рассмотрим вариант решения задания из учебника Макарычев, Миндюк, Нешков 9 класс, Просвещение:
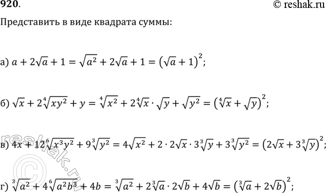
920. Представьте в виде квадрата суммы выражение:
а) a+2va+1; в) 4x+12(x^3 y^2)^(1/6)+9(y^2)^(1/3);
б) vx+2(xy^2)^(1/4)+y, где y?0; г) (a^2)^(1/3)+4(a^2 b^3)^(1/6)+4b.
*размещая тексты в комментариях ниже, вы автоматически соглашаетесь с пользовательским соглашением