Упр.9.36 ГДЗ Мерзляк 10 класс Базовый уровень (Алгебра)
Решение #1

Рассмотрим вариант решения задания из учебника Мерзляк, Номировский, Полонский 10 класс, Вентана-Граф:
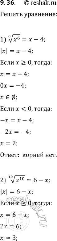
9.36. Решите уравнение:
1) (x^6)^(1/6)=x-4; 2) (x^10)^(1/10)=6-x; 3) 2(x^4)^(1/4)=x+3.
*размещая тексты в комментариях ниже, вы автоматически соглашаетесь с пользовательским соглашением