Упр.890 ГДЗ Колягин Ткачёва 10 класс (Алгебра)
Решение #1
Решение #2

Рассмотрим вариант решения задания из учебника Колягин, Ткачёва, Фёдорова 10 класс, Просвещение:
890.
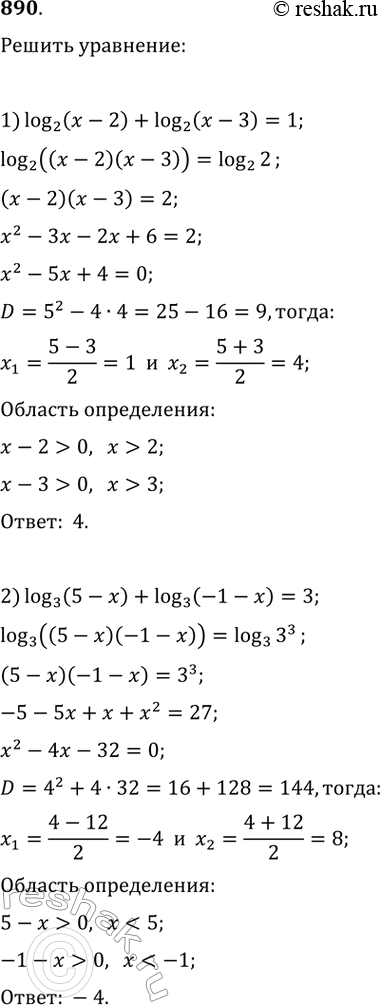
1) логарифм (х-2) по основанию 2 + логарифм (х-3) по основанию 2=1
2) логарифм (5-х) по основанию 3+логарифм (-1-х) по основанию 3=3
3) десятичный логарифм (х-2)+ десятичный логарифм х = десятичный логарифм 3
4) логарифм (х-1) по основанию v6+логарифм (х+4) по основанию v6=логарифм 6 по основанию v6
*размещая тексты в комментариях ниже, вы автоматически соглашаетесь с пользовательским соглашением