Упр.803 ГДЗ Макарычев Миндюк 9 класс (Углубленный) (Алгебра)
Решение #1

Рассмотрим вариант решения задания из учебника Макарычев, Миндюк, Нешков 9 класс, Просвещение:
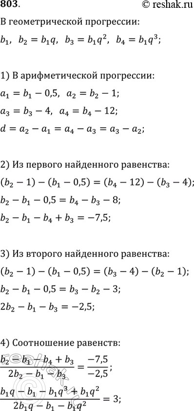
803. Если из первых четырёх членов геометрической прогрессии вычесть соответственно 0,5, 1, 4, 12, то получатся первые четыре члена арифметической прогрессии. Найдите знаменатель геометрической прогрессии и сумму первых шести её членов.
*размещая тексты в комментариях ниже, вы автоматически соглашаетесь с пользовательским соглашением