Упр.679 ГДЗ Никольский Потапов 6 класс (Математика)
Решение #1

Рассмотрим вариант решения задания из учебника Никольский, Потапов, Решетников 6 класс, Просвещение:
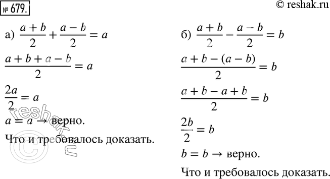
679. В старину для решения задач пользовались такими правилами: чтобы по сумме и разности двух чисел найти большее число, надо к полусумме двух чисел прибавить их полуразность; чтобы найти меньшее число, надо из полусуммы двух чисел вычесть их полуразность. Докажите равенства:
а) (a+b)/2+(a-b)/2=a; б) (a+b)/2-(a-b)/2=b.
*размещая тексты в комментариях ниже, вы автоматически соглашаетесь с пользовательским соглашением