Упр.33.9 ГДЗ Рабочая тетрадь Зубарева Мордкович 6 класс Экзамен (Математика)
Решение #1

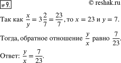
Рассмотрим вариант решения задания из учебника Ерина, Зубарева, Мордкович 6 класс, Экзамен:
9. Отношение х к у равно 3 2/7. Чему равно отношение у к х?
*размещая тексты в комментариях ниже, вы автоматически соглашаетесь с пользовательским соглашением