Упр.33.6 ГДЗ Мерзляк 10 класс Базовый уровень (Алгебра)
Решение #1

Рассмотрим вариант решения задания из учебника Мерзляк, Номировский, Полонский 10 класс, Вентана-Граф:
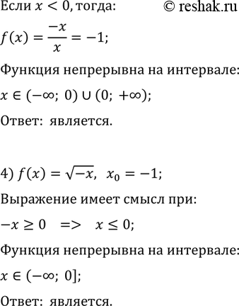
33.6. Выясните, является ли непрерывной функция f в точке x_0:
1) f(x)=x^2-1, x_0=-1; 3) f(x)=|x|/x, x_0=1;
2) f(x)=vx, x_0=4; 4) f(x)=v(-x), x_0=-1.
*размещая тексты в комментариях ниже, вы автоматически соглашаетесь с пользовательским соглашением