Упр.25.13 ГДЗ Мерзляк 10 класс Базовый уровень (Алгебра)
Решение #1

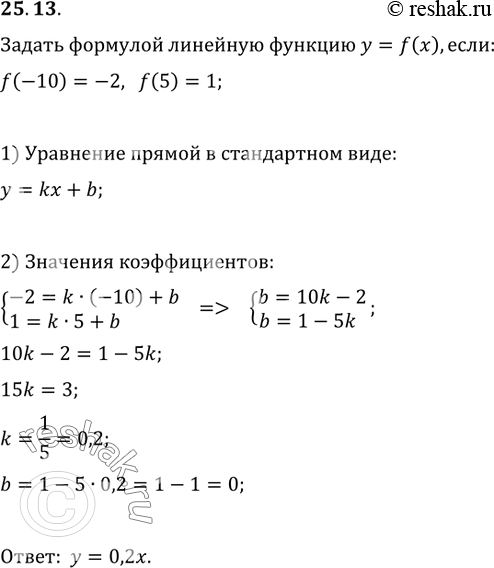
Рассмотрим вариант решения задания из учебника Мерзляк, Номировский, Полонский 10 класс, Вентана-Граф:
25.13. Задайте формулой линейную функцию y=f(x), если f(-10)=-2, f(5)=1.
*размещая тексты в комментариях ниже, вы автоматически соглашаетесь с пользовательским соглашением