Упр.20.14 ГДЗ Мерзляк 10 класс Базовый уровень (Алгебра)
Решение #1

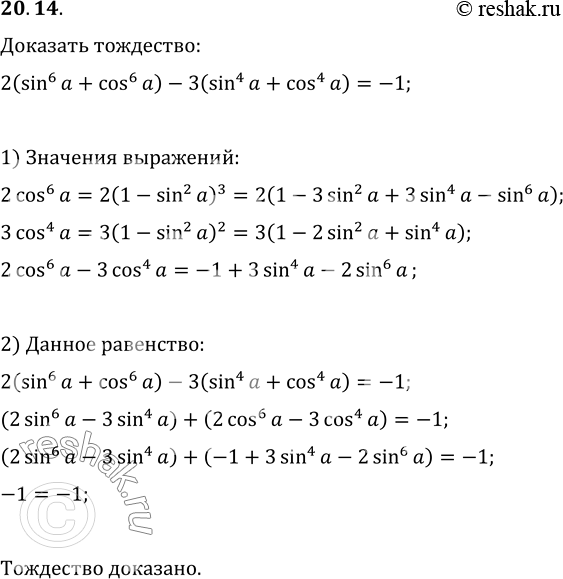
Рассмотрим вариант решения задания из учебника Мерзляк, Номировский, Полонский 10 класс, Вентана-Граф:
20.14. Докажите тождество 2(sin^6(a)+cos^6(a))-3(sin^4(a)+cos^4(a))=-1.
*размещая тексты в комментариях ниже, вы автоматически соглашаетесь с пользовательским соглашением