№660 ГДЗ Рымкевич 10-11 класс (Физика)
Решение #1
Решение #2
Решение #3

Рассмотрим вариант решения задания из учебника Рымкевич 10-11 класс, Дрофа:
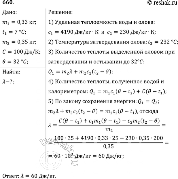
Для определения удельной теплоты плавления олова в калориметр, содержащий 330 г воды при 7 °С, влили 350 г расплавленного олова при температуре затвердевания. После этого в калориметре, теплоемкость которого 100 Дж/К, установилась температура 32 °С. Определить по данным опыта значение удельной теплоты плавления олова.
*размещая тексты в комментариях ниже, вы автоматически соглашаетесь с пользовательским соглашением