№526 ГДЗ Рымкевич 10-11 класс (Физика)
Решение #1
Решение #2
Решение #3

Рассмотрим вариант решения задания из учебника Рымкевич 10-11 класс, Дрофа:
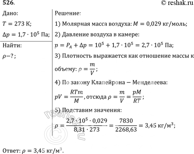
Какова плотность сжатого воздуха при температуре 0 °С в камере колеса автомобиля, если он находится под давлением 0,17 МПа (избыточным над атмосферным)?
*размещая тексты в комментариях ниже, вы автоматически соглашаетесь с пользовательским соглашением