№516 ГДЗ Рымкевич 10-11 класс (Физика)
Решение #1
Решение #2
Решение #3

Рассмотрим вариант решения задания из учебника Рымкевич 10-11 класс, Дрофа:
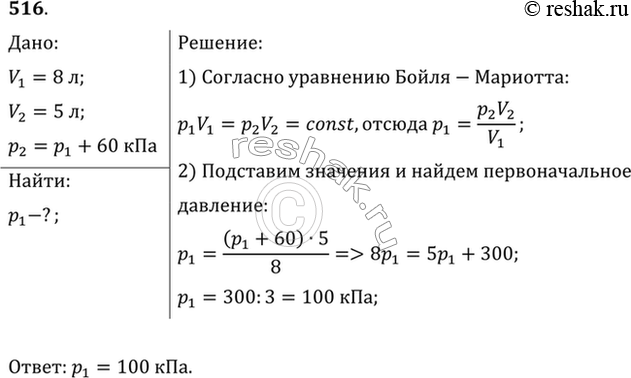
При сжатии газа его объем уменьшился с 8 до 5 л, а давление повысилось на 60 кПа. Найти первоначальное давление.
*размещая тексты в комментариях ниже, вы автоматически соглашаетесь с пользовательским соглашением