№483 ГДЗ Рымкевич 10-11 класс (Физика)
Решение #1
Решение #2
Решение #3

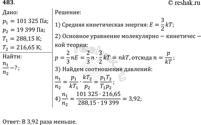
Рассмотрим вариант решения задания из учебника Рымкевич 10-11 класс, Дрофа:
Практический потолок полета самолета Ту-154 равен 12 км. Во сколько раз концентрация молекул атмосферного воздуха на этой высоте меньше, чем на уровне моря?
*размещая тексты в комментариях ниже, вы автоматически соглашаетесь с пользовательским соглашением